引言
本文深度介绍香港保险市场的NO.1——友邦保险(AIA)的公司历史、财务实力、投资策略与分红表现。通过解析其百年亚太根基、雄厚的财务数据和稳健的投资实力,突出友邦作为行业龙头的优势,为关注香港保险、寻求安全稳健资产配置的您提供专业参考。
很多朋友在考虑配置香港保险时,研究完收益率、对比完功能后,总会回到一个最根本的问题上:“这家公司,靠谱吗?”
计划书做得再漂亮,也是几十年甚至上百年的事。我们怎么知道这家保险公司能信守承诺,活得比我们还久?
这个问题问得非常好。
因为选择一份长期的储蓄保单,本质上不只是选产品,更是在选择一个能穿越经济周期的“财富管理平台”。在香港众多保险公司中,友邦(AIA)是绕不开的“第一品牌”,也是许多内地客户赴港投保的首选。
那么,这家“百年老店”到底什么来头?其实力有多雄厚?为什么它能成为市场的“定海神针”?今天,我们就来一次彻底的实力大起底。
一、百年历史:植根亚太,穿越周期的“活化石”
一家公司的历史,是其抵御风险能力的最好证明。友邦的“根”,深植于亚洲。
源自中国,专注亚太:友邦保险的故事始于1919年的上海,拥有超过百年的亚太区运营历史。与许多从欧美进入亚洲市场的“外来者”不同,友邦是真正土生土长、最了解亚洲客户需求的保险巨头。

香港的保险代名词:在香港,友邦更是当之无愧的行业领导者。作为泛亚地区最大的人寿保险集团,其市场占有率长期位居第一,无论是在新业务价值、年化新保费还是通过专业经纪渠道的业务量,都遥遥领先。
二、财务实力:从“大到不能倒”到“稳如磐石”
如果说历史代表了底蕴,那么财务数据则代表了硬实力。
友邦不仅是香港恒生指数成份股中最大的成份股,其业务版图更覆盖亚太区18个市场,拥有数以千万计的客户。

这种“大到不能倒”的体量,本身就是一种强大的信用背书。
全球三大信用评级机构都给予了友邦极高的评价,例如穆迪授予其A1评级,标准普尔授予其AA-评级。


对于我们普通客户来说,这些高评级意味着友邦拥有极强的财务实力和偿付能力,能够轻松应对任何可预见的经济风险。
三、投资策略与分红表现:稳健投资,承诺必达
对于一份分红保单来说,保险公司的投资能力和诚信,是决定你未来收益能否兑现的关键。
友邦的分红理念核心是“审慎”与“平滑”。
他们通过一个名为“缓和调整机制”的策略,将投资市场短期的高回报和亏损进行平滑处理,避免了因短期市场剧烈波动而导致分红大起大落。
这种策略,追求的不是一两年的暴利,而是长达几十年的持续、稳定回报。
理念说得再好,不如看实际“成绩单”。
根据最新公布的2025年度数据,友邦的平均分红实现率高达93.15%,在大型保险公司中名列前茅,且波动性极小,最低实现率仍保持在较高水平。

更具说服力的是,在市场波动加剧的2024年和2025年,友邦不仅宣布绝大部分产品的分红维持不变,更是对其王牌「盈御」系列等核心产品进行了“逆市加息”,轻微提升了总保单价值。

这种“承诺必达”的诚信与实力,是友邦最坚固的“护城河”。
四、从实力到产品:王牌产品矩阵速览
一家公司的实力与理念,最终要体现在它的产品上。友邦的稳健基因,也清晰地注入到了它的两大王牌储蓄险系列中。
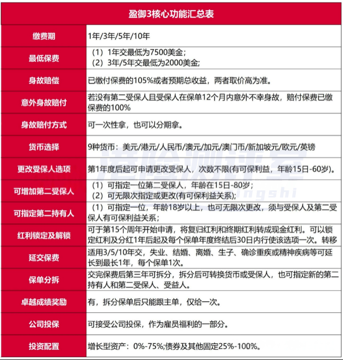
「盈御」系列(如 盈御3):
定位:全球化、超长期的财富传承工具。
核心优势:提供多达9种货币转换和保单分拆 等全面的功能,更侧重于超长期的复利增长,是构建家族财富基石的优选。

「环宇盈活」:
定位:中短期、高灵活性的现金流规划工具。
核心优势:在拥有强大增值能力(如7年预期回本) 的同时,加载了“健康障碍选项”等独有的人性化守护功能,更能“雪中送炭”。

友邦的核心优势,在于其“规模”与“稳健”的完美结合。它的“大”,让它有足够的能力抵御风险;它的“稳”,让客户对未来的预期收益有更强的信心。
或许这就能理解,为什么友邦是这么多追求极致安全感、注重长期回报、信任行业龙头品牌的客户首选。
如果你在香港进行资产配置,希望选择一个最稳妥、最不会出错的“压舱石”,那么友邦无疑是第一选择。
如果想了解更详细的公司和产品介绍,可以联系我们,分享资料,一对一具体沟通。
【免责声明】资讯内容中如有提及保险产品信息仅供参考,具体请以保险公司官方正式条款为准;如需了解更多信息,请点击:联系我们!

